首页西甲 正文
目录

提前备战2030世界杯 中国男足公开招聘主教练

xiaoqiao西甲2026-01-261650
9月5日下午,中国足球协会发布公开选聘国家男子足球队主教练公告,目标将是持续提升国家男子足球队竞技水平和国际足联排名,完成2030年世界杯参赛目标任务。上个世界杯周期的主教练伊万科维奇已卸任国足主帅(资料照片)根据中国足协公布的国足主帅报名条件与要求共有七条,分别是持有职业级教练员证书且执教执照在有效期内;具有国际足联、洲际足联主办的国家队正式赛事决赛阶段主...

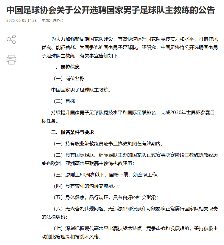
9月5日下午,中国足球协会发布公开选聘国家男子足球队主教练公告,目标将是持续提升国家男子足球队竞技水平和国际足联排名,完成2030年世界杯参赛目标任务。


上个世界杯周期的主教练伊万科维奇已卸任国足主帅(资料照片)

根据中国足协公布的国足主帅报名条件与要求共有七条,分别是持有职业级教练员证书且执教执照在有效期内;具有国际足联、洲际足联主办的国家队正式赛事决赛阶段主教练执教经历或有欧洲、亚洲高水平联赛主教练执教经历;原则上60周岁以下,国籍不限,须全职工作;具有较强的沟通交流能力;身体健康,品行端正,具有良好的社会形象;无兴奋剂违规问题,无违法犯罪记录和可能影响正常履行国家队相关职责的法律纠纷;深刻把握现代高水平比赛技战术特点、竞争态势和发展趋势,秉持积极主动的比赛理念和技战术风格。通过竞聘要求来看,中国足协知道自己需要哪类主教练,但想要找到合适的,恐怕并不容易。

根据目前国际足坛的形势,除了大赛年,每年的国际比赛日窗口只有十多场比赛,队员们的集训磨合时间有限,年富力强的知名教练员大都愿意在曝光度和薪资更高的俱乐部球队执教。欧美足球强国的国家队主教练大都是以德高望重的名宿为主,例如法国队的德尚、西班牙队的德拉富恩特、阿根廷队的斯卡洛尼、巴西队的安切洛蒂等,这类教练主要是调和队内球员关系,维护球队团结,技战术方面能够让球员发挥出应有的实力往往就能取得不错的成绩。有的国家队主教练开始启用新生代教练,这类教练更加注重大数据分析和比赛节奏的高强度转换,但在磨合时间有限的情况下,效果还有待考察,例如德国队新帅纳格尔斯曼在上任之后就在9月5日的欧洲区世预赛首轮当中爆出大冷门输给了斯洛伐克,目前新老交替当中的德国队也陷入了缺少强力中锋和精神领袖的窘境,出线形势危急。同样作为传统强队的意大利队目前也出现了人才断档的情况,最近两年也更换了多任主教练,目前意大利在欧预赛当中仅排名小组第三,刚刚火线接任的主帅加图索压力同样很大,如果没有起色的话,意大利极有可能继续无缘世界杯,多个足球传统强国目前在国家队教练人选上也陷入了瓶颈,而中国足球目前面临的问题同样不少。

中国男足在今年6月份结束的世预赛18强赛当中,在前任主教练伊万科维奇的带领下以3胜7负的成绩提前无缘美加墨世界杯,目前中国队世界排名为94位,亚洲排名为14位。伊万虽然在任期间因为技战术等多方面原因饱受外界诟病,但他大胆提报诸多“00后”年轻队员,给未来的中国足球留下了一个可堪一战的班底,在最近两届U21亚洲杯上,以2003和2005年龄段为主的两批国青队均闯进了八强,让球迷们对于2030世界杯再次充满了憧憬。不过以2003和2005年龄段组成的U22国足近期在U23亚预赛首战2:1险胜东帝汶的表现,又让外界充满了质疑,接下来还有两场比赛,这批小伙子们还需要通过优异的表现来证明自己,相信国足主帅的未来人选,也在关注着这批队员的表现。

关于中国队的主帅人选,此前既用过知名洋帅但在执教过程中大都比较固执而饱受诟病,而本土教练难以摆脱人情世故的约束,因为各方面原因,最终成绩都并不如外界预期,接下来要选择的教练,需要从中国足球的实际情况来进行考虑。在此之前,足协相关部门曾就选帅一事,进行了一定的摸底工作。虽然此次选帅不限候选人国籍,但从各方反映情况看,足协仍将大概率选用来自欧美,年龄不超过60岁的外籍教练员接手国足。目前,足协已经接到了多份有意执教的候选教练员资料。国足帅位依然是“香饽饽”。而且,中国足协并没有公布此次国足主帅的薪资水平,想要找到适合自己的主教练,恐怕要多费一些心思。


(半岛全媒体记者 潘立超)

​扫描二维码推送至手机访问。

本文转载自互联网,如有侵权,联系删除。

本文链接:https://m.feed-ayxsport.com/post/10.html

您暂未设置收款码

请在主题配置——文章设置里上传

扫描二维码手机访问

文章目录